Mathematical modeling of low-voltage electrical networks for assessing fire hazard parameters
Abstract and keywords
Abstract:
The article considers the current problem of ensuring fire safety in low-voltage power supply systems of residential and public buildings in modern conditions. The analysis shows that even with formal compliance with all regulatory requirements at all stages of the life cycle of an electrical installation, there remains a risk of specific, potentially fire-hazardous modes of operation. These modes, which often go unnoticed, are characterized by significant non-sinusoidality and asymmetry of currents and voltages, which leads to additional heating of the network elements. The purpose of the study is to analyze the magnitude of the current in the zero wire of the 0.4 kV network of an apartment building with a predominance of household nonlinear load. Special attention is paid to the mechanism of summing currents of higher harmonics, in particular the third harmonic multiple of three, in a neutral conductor, which leads to its overload (and, as a result, overheating) even with an externally balanced phase load. Based on the analysis of the simulation results, the necessity of supplementing the current regulatory framework with new indicators and criteria is justified, which make it possible to identify and normalize such hidden dangerous modes that remain out of sight during traditional voltage parameter monitoring.

Keywords:
fire hazard, low-voltage network, non-sinusoidal, load asymmetry, higher harmonics of current, current in the zero wire, regulatory regulation
Text

Введение
Непрерывный рост энергопотребления в быту и на производстве стимулирует массовое использование все большего количества электроприборов. Как показывают статистические данные [1], неисправное, некачественное или некорректно эксплуатируемое электрооборудование остается ведущим техногенным фактором, провоцирующим возгорания. Таким образом, сама инфраструктура, призванная обеспечивать комфорт и эффективность жизнедеятельности, при отсутствии должного контроля становится источником повышенной пожарной опасности.

Сложившаяся практика классификации электротехнических причин пожаров и методология экспертных пожарно-технических исследований в значительной степени сфокусированы на идентификации отклонений от установленных нормативных требований, что является оправданным с точки зрения установления юридически значимых обстоятельств и определения мер ответственности. Однако данный подход, ориентированный на выявление нарушений, объективно приводит к тому, что отдельные аспекты эксплуатации электрических сетей, формально соответствующие действующим регламентам, остаются вне поля системного анализа, несмотря на потенциальное наличие в них скрытых рискообразующих факторов. В частности, вне зоны внимания остаются особенности длительной эксплуатации оборудования в условиях неидеальных параметров сети (но формально разрешенных), что может формировать предпосылки для возникновения аварийных ситуаций при отсутствии прямых нарушений нормативных требований.
Кроме того отметим, что ответственность за аварийные ситуации и ухудшение параметров сети все чаще возлагается на электросетевые компании посредством исков о несоответствии качества электроэнергии. Однако, фундаментальная причина многих скрытых опасных режимов кроется не в работе сетей, а в массовом, бесконтрольном использовании потребителями нелинейной нагрузки, в том числе низкого качества.
Для доказательства существования указанной проблемы в данной работе проведено численное моделирование режимов работы низковольтной электрической сети.

Теория вопроса
Известно, что низковольтные электрические сети характеризуются несимметрией токов и напряжений ввиду неравномерного распределения нагрузки по фазам и, кроме того, имеющей случайный характер коммутаций [2; 3]. Также следует отметить, что для объектов электропотребления до 1000 В характерно широкое применение нелинейных нагрузок (компьютеры, телевизоры, энергосберегающие лампы и др.), создающих значительные гармонические искажения токов (в частности третьей гармоники) [4; 5; 6].

Указанные факторы приводят к протеканию тока небаланса в нулевом проводе [2; 5], в результате чего возникает чрезмерный перегрев последнего, часто являющийся причиной пожароопасных ситуаций [7; 8]. Этот ток определяется из выражения:

IN=Iнессим2+Σh=3,9,...(IA,h+IB,h+IC,h)2I_{N}=\sqrt{I_{нессим}^{2}+\Sigma_{h=3,9,...}\left(I_{A,h}+I_{B,h}+I_{C,h}\right)^{2}}где, IN – действующее значение тока в нейтрали, А;
Iнессим  – действующее значение тока от неравномерного распределения нагрузки по фазам, А;
IA, h+IB, h+IC, h  – арифметическая сумма токов гармоник нулевой последовательности, А.

Материалы и методы исследования
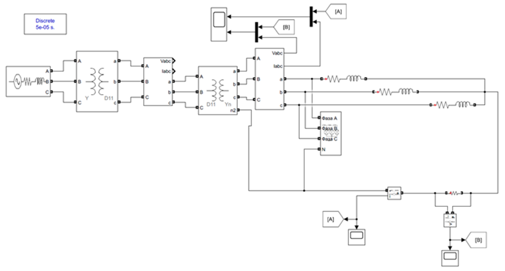
Настоящее исследование сфокусировано на построении компьютерной модели электрической сети, питающей одноподъездный многоквартирный жилой дом. Создана имитационная модель (рис. 1.), позволяющая проанализировать условия токораспределения (при несимметричном распределении однофазных потребителей по фазам) при эксплуатации бытовых электроприемников в пределах нормативно выделенной мощности. Особое внимание уделяется учету нелинейных искажений, создаваемых современной бытовой техникой, в частности, компонентам третьей гармоники тока. Для проведения численных экспериментов использован программный комплекс MATLAB с пакетным расширением Simulink, позволяющий получать полные сведения о параметрах электрической сети [9].

В качестве питающего узла принят трехфазный источник с трансформатором схемы соединения «треугольник-звезда с нулем» (10/0,4 кВ). Магистральная сеть смоделирована четырехпроводной линией длиной 500 м с параметрами прямой и нулевой последовательностей: R1=0,18 Ом/км, L1=0,08 мГн/км; R0=0,65 Ом/км, L0=0,25 мГн/км. Нелинейная нагрузка, имитирующая работу бытовых приборов с импульсными источниками питания, моделировалась путем задания индивидуальных гармонических спектров для каждой фазы через блоки управляемых источников тока, в которых спектр задавался вручную. Основной вклад в искажение вносила 3-я гармоника, что характерно для высокой концентрации однофазных выпрямителей.


Рис.1. Имитационная модель

Расчетная электрическая нагрузка принята в соответствии с действующими нормативными документами (ПУЭ 7-е издание [10], СП 256.1325800.2016 [11]). В расчетах полагаем, что схема электропроводки выполнена с соблюдением требований к сечению проводников.

Результаты и их обсуждение
В результате моделирования получены действующие значения фазных токов и напряжений, тока в нулевом проводнике (таблица), а также их осциллограммы (Рис.2 и 3), позволяющие провести количественную оценку уровня нагрузки на элементы сети и проверить соответствие проектных параметров фактическим эксплуатационным условиям.

Таблица. Результаты моделирования

Параметр

Фаза А

Фаза В

Фаза С

IN, А

UА, В

IА, А

UВ, В

IВ, А

UС, В

IС, А

Значение

219,6

55,44

220,2

47,04

220,7

39,12

34,68

 

Рис.2. Осциллограмма фазных токов

Рис.3.  Осциллограмма тока в нулевом проводе

Полученные результаты свидетельствуют о том, что режимы, аналогичные моделируемому, порождают комплекс проблем эксплуатационного характера. Прежде всего, наблюдается протекание повышенного тока в нулевом проводнике (по результатам в таблице IN сопоставим с IС), вследствие чего возможен его перегрев, ведущий к риску термического повреждения изоляции и возникновению пожарной опасности даже при формальном соответствии сечения провода нормативным требованиям.
Особую значимость приобретает тот факт, что традиционные средства защиты оказываются неэффективными для предотвращения последствий данных аварийных режимов [12; 13].
Кроме того, анализ действующего ГОСТ 32144-2013 [14] показывает, что существующая система контроля качества электроэнергии ориентирована преимущественно на параметры напряжения и не учитывает специфические токовые режимы, возникающие в современных электрических сетях. Критической проблемой является тот факт, что при значительном увеличении тока в нулевом проводе за счет несимметрии и высших гармоник параметры напряжения могут оставаться в пределах нормативных значений (что подтверждается результатами в таблице и на Рис.4), что делает эти опасные режимы «невидимыми» для традиционного контроля.

Рис.4. Осциллограмма фазных напряжений

Выводы
Проведенное исследование экспериментально подтвердило, что даже при соблюдении нормативного лимита общей потребляемой мощности характерные для современной бытовой нагрузки несимметрия и несинусоидальность токов приводят к возникновению значительного тока в нулевом проводе. Ключевым фактором является суммирование в нулевом проводе токов третьей гармоники и других гармоник, кратных трем, генерируемых однофазными нелинейными электроприемниками.

С точки зрения пожарной безопасности данное явление представляет серьезную угрозу. Превышение допустимой токовой нагрузки на нулевой провод, часто не контролируемое стандартными средствами защиты, ведет к его перегреву. Длительный перегрев вызывает деградацию изоляции проводов, что значительно увеличивает риск короткого замыкания и возгорания.
Для повышения селективности и надежности систем электроснабжения в условиях нелинейных нагрузок целесообразно применение реле тока с контролем гармонического состава, многофункциональных блоков защиты нейтрали с уставкой, адаптированной к токам высших гармоник. Снижение термической нагрузки на нулевой провод может обеспечиваться интеграцией активных гармонических фильтров и систем температурного мониторинга контактных соединений, что позволит превентивно отключать поврежденные участки до наступления аварийного режима.
Полученные результаты указывают на необходимость учета гармонического состава токов при эксплуатации электрических сетей жилых зданий, в частности, расширения нормируемых критериев оценки соответствия электроустановок требованиям пожарной безопасности (коэффициент несинусоидальности тока и тока в нейтральном проводнике). Данный контроль должен осуществляться не на границе балансовой принадлежности, а внутри объекта – на вводах в здание и распределительных щитах. Таким образом, смещение акцента контроля с исключительно сетевых параметров на режимные внутри объекта четко разграничит ответственность, что создаст правовую основу для обязательства потребителей эксплуатировать совместимое с сетью оборудование и применять необходимые фильтрующие устройства.

References

1. Fires and fire safety in 2024. Fire statistics and their consequences: information and analytical collection. Balashikha: Federal State Budgetary Institution VNIIPO of the Ministry of Emergency Situations of Russia, 2025. – 80 p.

2. Papkov B.V., Osokin V.L., Dulepov D.E. Estimation of the probabilities of asymmetric modes of power supply systems / B.V. Papkov, V.L. Osokin, D.E. Dulepov // Bulletin of the NGIEI. 2021. №4 (119). – pp.31-41. DOI: https://doi.org/10.24412/2227-9407-2021-4-31-41; EDN: https://elibrary.ru/SQNJRC

3. Kosouhov, F.D. Snizhenie poter' ot nesimmetrii tokov i povyshenie kachestva elektricheskoy energii v setyah 0,38 kV s kommunal'no-bytovymi nagruzkami / F.D. Kosouhov, N.V. Vasil'ev, A.O. Filippov // Elektrotehnika. – 2014. – №6. – S. 8–12. EDN: https://elibrary.ru/QHPIGD

4. Averbukh, M.A., Zhilin E.V. Influence of nonlinear and asymmetric load on the power supply system of residential neighborhoods / M.A. Averbukh, E.V. Zhilin // Industrial Power Engineering, 2017, No. 12, pp. 40–45. EDN: https://elibrary.ru/YMSEMB

5. Kostyukov D.A. Assessment of the consumer's contribution to voltage asymmetry along the zero sequence at the point of common connection // Bulletin of the North Caucasus Federal University. – 2018. – № 6 (69). – Pp. 24–34. DOI: https://doi.org/10.37493/2307-907X-2018-69-6-24-34; EDN: https://elibrary.ru/YWPRNJ

6. Anu, G. Identification of Harmonic Injection and Distortion of Power at Customer Location / G. Anu, F.M. Fernandez // Proceedings of the International Conference on Harmonics and Quality of Power, ICHQP. – 2020. – No. 4. – P. 1–5. DOI: https://doi.org/10.1109/ICHQP46026.2020.9177869

7. Naumov I.V., Yamshchikova I.V. On fire safety reduction hazards in the operation of individual households // Izvestiya vuzov. Investment. Construction. Realty. 2024. Vol. 14. No. 2. pp. 326-339. DOI: https://doi.org/10.21285/2227-2917-2024-2-326-339; EDN: https://elibrary.ru/JQCROG

8. Bokov G. V., Ryabikov A. I., Kuznetsova E. V. Fire hazard of electrical equipment in residential and public buildings caused by the appearance of higher harmonics in the electrical network //Fire safety. 2014. No. 4. pp. 73–77. EDN: https://elibrary.ru/TAJDGR

9. Kozlova Yu.S., Niyazov A.R. The influence of higher harmonic parameters on the fire hazard of low-voltage electrical installations in industrial buildings // Occupational safety in industry. 2025. No. 9. pp. 72–77. DOI: https://doi.org/10.24000/0409-2961-2025-9-72-77; EDN: https://elibrary.ru/MJZYMJ

10. Rules of electrical installations [Text]: 7th ed. / approved by Ministry of Energy of Russia. Moscow: NC ENAS, 2022. 488 p.

11. SP 256.1325800.2016 Electrical installations of residential and public buildings. Rules of design and installation [Text]: set of rules / approved by Order of the Ministry of Construction and Housing and Communal Services of the Russian Federation dated 08/29/2016 No. 602/pr ; introduction. 01.01.2017. Moscow: Ministry of Construction of Russia, 2016. 215 p.

12. Semichevsky P. I., Eremina T. V. Problems and main directions of improvement of the protective shutdown system in electrical installations of buildings // Polzunovsky bulletin. 2009. No. 4. pp. 45–50. EDN: https://elibrary.ru/OBOESN

13. Gerkusov A.A., Gracheva E.I., Shumikhina O.A. The effect of an asymmetric load on electricity losses in distribution networks of 0.4-20 KV / A.A. Gerkusov, E.I. Gracheva, O.A. Shumikhina // Bulletin of the KGEU. 2022. No. 2 (54). – pp.15–28. EDN: https://elibrary.ru/MEYUIW

14. GOST 32144-2013. Electrical energy. Electromagnetic compatibility of technical means. Electrical energy quality standards in general-purpose power supply systems. Moscow: Standartinform, 2014. 16 p.

15. Kosoukhov, F.D. Reduction of losses from asymmetry F.D. Kosoukhov, N.V. Vasiliev, A.O. Filippov // Electrical Engineering // Improving the quality of electrical energy in 0.38 kV networks with household loads. - 2014. – No. 6. – pp. 8–12.

Login or Create
* Forgot password?